近日,人力资源社会保障部办公厅、住房城乡建设部办公厅、应急管理部办公厅、市场监管总局办公厅印发《关于推进职业技能证书互通互认的通知》,减轻劳动者技能评价取证负担,促进技能人才合理顺畅流动。
利好政策,速速Get!
推进重点领域
职业资格证书互通互认
推进电工职业资格证书
互通互认

取得应急管理部门颁发的合法有效的低压电工作业、高压电工作业特种作业操作证的人员
在向住房城乡建设部门申请建筑电工特种作业操作证时
可免予安全作业培训
直接参加
建筑电工特种作业人员考核
取得住房城乡建设部门颁发的合法有效的建筑电工特种作业操作证的人员
在申请应急管理部门低压电工作业特种作业操作证时
可免予安全技术培训
直接参加安全技术考试

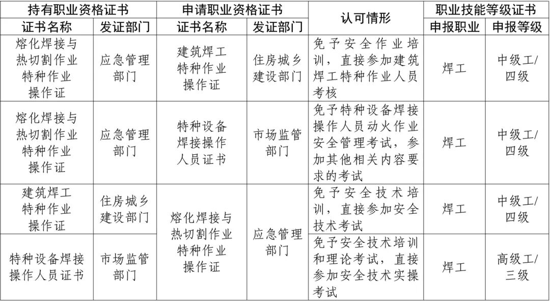
推进焊工职业资格证书
互通互认

取得应急管理部门颁发的合法有效的熔化焊接与热切割作业特种作业操作证的人员

在向颁发建筑焊工特种作业操作证地区的住房城乡建设主管部门申请相应操作证时
可免予安全作业培训
直接参加
建筑焊工特种作业人员考核
在申请市场监管部门特种设备焊接操作人员证书时
可免予特种设备焊接操作人员
动火作业安全管理考试
参加其他相关内容要求的考试
取得住房城乡建设部门颁发的合法有效的建筑焊工特种作业操作证的人员

在申请应急管理部门熔化焊接与热切割作业特种作业操作证时
可免予安全技术培训
直接参加安全技术考试
取得市场监管部门颁发的合法有效的特种设备焊接操作人员证书的人员

在申请应急管理部门熔化焊接与热切割作业特种作业操作证时
可免予安全技术培训和理论考试
直接参加安全技术实操考试



推进职业资格证书
与职业技能等级证书相衔接



针对电工、焊工等重点领域,从业人员取得应急管理部门、住房城乡建设部门颁发的合法有效的低压电工作业、熔化焊接与热切割作业、建筑电工、建筑焊工特种作业操作证的,视同达到相应职业(工种)初级工(五级)水平,可按规定分别报名参加人力资源社会保障部门遴选备案的职业技能等级认定机构开展的电工、焊工等相应职业(工种)中级工(四级)技能等级认定。

取得应急管理部门颁发的合法有效的高压电工作业特种作业操作证的,以及市场监管部门颁发的合法有效的特种设备焊接操作人员证书的,视同达到相应职业(工种)中级工(四级)水平,可按规定分别报名参加人力资源社会保障部门遴选备案的职业技能等级认定机构开展的电工、焊工等相应职业(工种)高级工(三级)技能等级认定。

支持各地建立跨部门协同机制,统筹职业资格评价和职业技能等级认定资源,开展技能人才联合评价工作。
对现行国家职业资格目录中未开展等级评价的技能人员职业资格,在满足公共安全、人身健康、生命财产安全等要求前提下,可探索开展“一试多证”,通过一次职业资格评价,对考试合格人员由技能人员职业资格实施部门(单位)发放相应职业资格证书,同时由职业技能等级认定机构颁发相应职业技能等级证书。
